来源:孝感市工商联 编辑:本站编辑 更新时间:2020-03-04 浏览次数:次
新冠肺炎疫情发生后,我市与时间赛跑,同病魔较量,疫情防控形势出现积极变化。目前疫情虽然趋缓,但仍处在攻坚克难的关键期。全市工商联组织、广大非公有制经济人士要充分发挥组织优势、民企优势,继续全力投入疫情防控阻击战,不获全胜不轻言胜利。
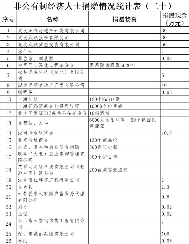
据不完全统计,3月2日-3月3日广大非公有制经济人士向孝感捐款241.07万元,捐物折合约40余万元。截至3月3日,非公有制经济人士捐款捐物折合约13100余万元。(审核领导:孝感市工商联副主席 屠文)

上一篇:
下一篇:
各省市工商联